With over 4 million users, Figma is the clear go-to tool for designers, developers, project managers and everyone else involved in bringing ideas to life.
The great thing about having such a massive and collaborative design community is that users generate and share a lot of content.
In this article, we’ve done the legwork to bring you the best Figma user flow templates from Figmaland.
9 best user-generated Figma user flow templates
There are pages upon pages of templates that the community of creators has put together to help users like you nail user flow. After doing a deep search and scouring those pages, here are the top 9:
User Flow Kit by Javier Alaves

Best for: Beginners and projects requiring basic wireframes
Rating: ⭐⭐⭐⭐☆ (4/5)
Simple. Straightforward. Clean.
This is one of the most popular templates with 109k users picking it up and that trifecta of reasons is a big reason why. You can also tackle task flows and you’ll have some simple wireflow screens built-in which is nice.
Get started with the User Flow Kit
User Flow Diagrams by Brooke Clifton

Best for: Folks who need a detailed explainer
Rating: ⭐⭐⭐⭐☆ (4/5)
This one is great because of the example provided inside. Each flowchart shape is explained in a user flow so you know what’s used for what. Important because the shapes are a universal language, using the wrong one can lead to some costly mistakes.
Note: not every shape is covered, check out our flowchart symbols guide for that.
User Flow Kit 2.0 by Navid Semi and Shohreh Semi

Best for: Teams working on extensive user flows and moving into wireflows
Rating: ⭐⭐⭐⭐⭐ (5/5)
This one is chock full of options. On top of two types of arrows (solid and perforated styles), you get touch icons, condition symbols, and light and dark modes.
Plus, there’s a link inside to their wireflow kit with nearly 600 pre-made templates. Quite a package of files.
User Flow Diagram Template for FigJam by Jarek Ceborski
Best for: Designers who need a video guide
Rating: ⭐⭐⭐⭐☆ (4/5)
It’s not obvious at first, but Jarek put together a complete kit here.
Not only do you get a FigJam board, he also includes links to an explainer vid, with instructions, for a ride-share app user flow + the full template for you to copy/paste.
User Flows & Annotation Kit by Renata Pôrto

Best for: UX design teams that need annotation and notes
Rating: ⭐⭐⭐⭐⭐ (5/5)
A lot of user flow goodies and a bit of wireflow functionality with the notes all wrapped in one tidy package.
The nice bonus here is the measurement makers Renata includes. You won’t need them til you get to the wireframe and user interface stage but they’re super helpful once there.
User Flow Template by Oscar Sun

Best for: No-frills functionality for task flows and basic user flows
Rating: ⭐⭐⭐⭐☆ (4/5)
This template gives you the basics but it’s enough to get you going. A couple of screen options, one "choices", or decision point, shape and one action symbol.
A stellar solution for task flows.
Omnichart — Customizable UX Flow Chart by Omnicreativora

Best for: No fuss user flow design
Rating: ⭐⭐⭐⭐⭐ (5/5)
Another one with a huge amount of users at just north of 80,000, with the ability to tackle information architecture as easily as it can streamline user flows, Omnicreativora delivers in spades.
On top of the standard design components, you get dedicated shapes for notes and tooltips to make complex flows easier to understand.
Basic Drag & Drop User Flow Kit by Polina Nikolayev-Stair

Best for: Designers who need a step-by-step user flow breakdown
Rating: ⭐⭐⭐⭐☆ (4/5)
An easy-peasy template with a thorough 16-minute explainer? Yes please.
While it’s got "Basic" in the title, Polina packed this file full of information in her Loom video as well as pre-built variants for the components.
Try the not-so-basic basic kit
User Flows + Stories by Produktiv

Best for: Handling the entire UX design process, start to finish
Rating: ⭐⭐⭐⭐⭐ (5/5)
Productiv put together the whole kit and kaboodle here.
They pack in templates for user personas, user stories, story mapping, wireflows as well as user journey maps and, of course, user flows. Truly a comprehensive beast that brings the entire team together to collaborate.
Save the best for last? Maybe we did.
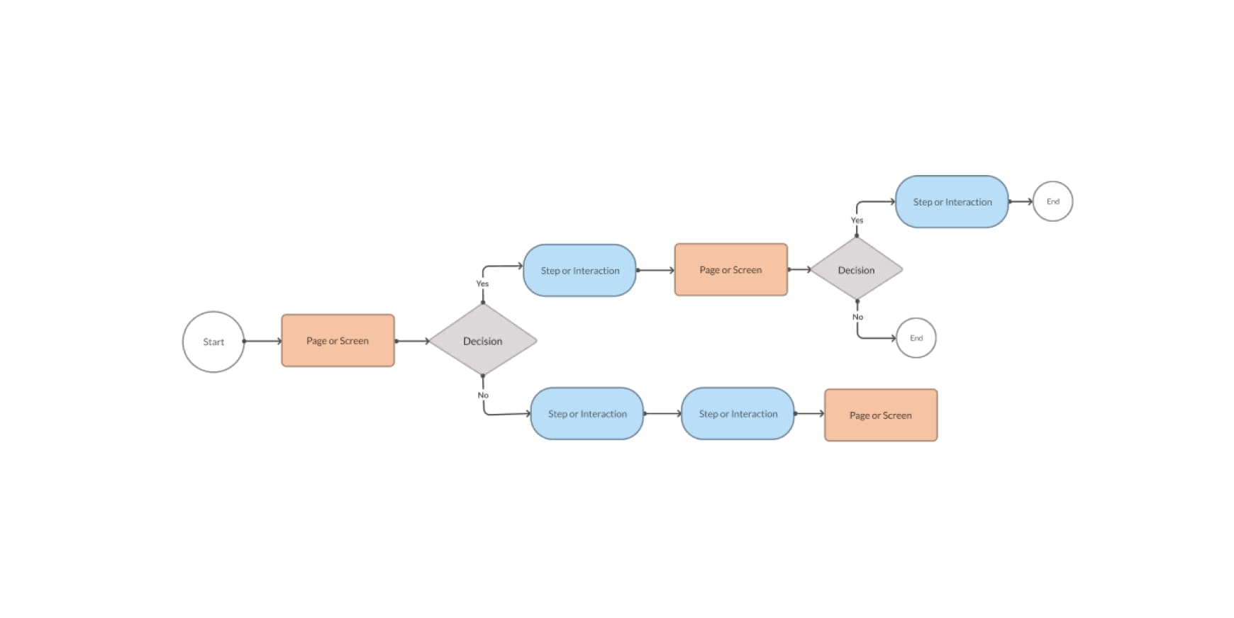
Understanding user flows
A user flow is a diagram that shows the entire path a user takes through your website or app, from their initial entry to successfully achieving their objective.
It’s a visual roadmap that outlines the steps to complete a specific task.
A big part of going from concept to completion on any website or app is first nailing the user flow. Understanding, tweaking and perfecting user navigation is critical and visualizing those paths with user flows in Figma is how it’s done.
These flows are crucial in helping designers and product managers understand how users interact with a system. Check out these user flow examples to get a sense of the versatility.
Consider them the blueprints for UX design strategy, helping your team identify potential barriers, pain points and gaps before production begins. Allowing you to design intuitive and engaging digital experiences, ensuring that users can navigate applications efficiently.
Where a user journey map looks at the big picture of someone’s experience with your app or site, user flows are all about the details and smaller interactions that may get lost.
Why use a Figma user flow template?
Better question; why start from zero when you don’t have to?
Templates represent time savings so you can skip the setup and spend your time doing work that matters.
Organizing and structuring user flows
Figma is a powerhouse for maximizing organization in your flows.
Sections are gold in that respect and with them, you can group and label parts of a user flow to keep related steps together.
If you’re creating an ecommerce user flow, for example, the login process, purchase process and checkout process are all going to be multi-step in nature. Sections allow you to put a visual structure to those logical divisions and related components making user flow optimization much easier.
Some templates come pre-organized with sections that make it easier to define paths, decision points and end goals.
Prototyping and testing user flows
Ok, this is sort of beyond the scope of what a Figma user flow template can do but making killer user flows is what leads to prototyping success.
A prototype is made once you’re already in the UI phase and involves creating interactive designs and screens that can be tested for functionality and usability. Not something most other user flow tools offer.
Figma’s prototypes and user testing integrations allow designers to simulate real-world use cases, identifying roadblocks or confusing elements within the user flow. A key part of user flow refinement and also clutch for customer journey mapping.
In other words, prototypes help you identify pain points and validate flows before moving into production.
Collaboration and communication
Figma and collaboration go together like peanut butter and jelly.
The real-time communication and collaboration features make templates even more valuable, allowing teams to work on the same flow simultaneously and leave comments directly in the file.
Templates provide a consistent starting point that makes it easier for everyone — designers, developers and stakeholders — to stay on the same page.
Advanced tips for using Figma user flow templates
Figma is nothing if not intuitive, nonetheless a few tips go a long way in getting the most out of your time and effort.
Master template customization
Sure you can customize colors, font sizes and the like but we’re talking about beefier tools like Auto Layout, variables and variants as lifesavers for customizing templates.
Need to add steps or adjust spacing? Auto Layout makes it quick and painless.
Many templates are designed with this feature in mind, allowing you to adapt them to fit your unique project requirements.
Variables allow designers to create dynamic and reusable design elements by defining values that can change based on user actions, such as colors or sizes. They simplify global updates and ensure consistency across templates.
Variants let you group similar components into a single component set with multiple states (i.e., buttons with hover, pressed and disabled states). This streamlines customization and makes managing complex templates easier.
Enhance templates with Figma plugins for user flow
In a typical design file, connecting symbols in a flow is a clunky affair, with lines not avoiding other shapes, not auto-updating when moved and more. Hence why the templates come with pre-built connectors.
Plugins like Autoflow and Simpleflow take user flow templates to the next level by making connections between elements a breeze, giving them the functionality they have in FigJam. Talk about improvement.
Other plugins, like Iconify, let you quickly add icons to enhance visual clarity in your flows. These tools can save hours of manual work.
Incorporate feedback into templates
Figma templates make editing easy and incorporating feedback is another place where it shines.
Using comments, notes and annotation to refine your flows based on input from team members or stakeholders, makes your file a living document.
The ability to iterate directly within the template keeps everyone aligned and speeds up the revision process.
From user flows to user interfaces
Once your user flows are finalized, it’s time to think about interfaces.
While user flows focus on the pathways users take, interfaces focus on the more granular touchpoints along those paths and how a user interacts with a screen.
Some of the Figma templates we included have basic wireframe features, helping you bridge the gap between flowcharts and detailed UI designs.
As your designs come to life in Figma, keep tabs on them in our Design Mockups tool with direct sync. From the site planning side, you can then link each design file to sitemap pages inside our Sitemap Builder and handle content in Content Planner.
If you’re already a Slickplan user, jump into our diagram creator and grab the user flow template.
Dive into Figma user flows today
Figma’s user flow templates are a goldmine for UX designers. They save time, elevate collaboration and provide a head start on creating seamless user experiences.
Whether you’re a beginner tackling your first user flow or a pro refining a complex workflow, these templates are here to make your process faster and smoother.
Couple Figma with Slickplan and you have all the tools you need to plan and build the site or app your audience craves.
Think visually. Improve UX with Slickplan
Build intuitive user flows, stronger customer journeys and improve information architecture.
Frequently asked questions
What are user flows in Figma?
User flows in Figma visually outline a user's journey through an app or website. They depict the steps, decisions, and interactions a user takes to accomplish a goal, helping teams plan seamless and intuitive digital experiences.
Is there a standard for UX user flow design?
While there isn't a universal standard, UX user flows typically follow common practices like using consistent symbols, decision points and pathways. These conventions, widely understood in the design community, ensure clarity and effective communication across teams and stakeholders.
What is the difference between userflow and wireframe?
A user flow maps a user's journey through a product, focusing on steps and decisions. A wireframe, in contrast, is a skeletal blueprint of individual screens, detailing layouts and interface elements.
How to create a flow in Figma?
Use a template or start from scratch by defining user entry points, steps and goals. Connect frames with arrows to visualize navigation and decision points, leveraging Figma's prototyping tools for interactivity.
How does a user flow work?
A user flow works by mapping the steps a user takes to achieve a specific goal, from entry to exit. It highlights paths, decisions, and tasks, enabling designers to optimize the journey for clarity and ease.





